soft4automation GmbH
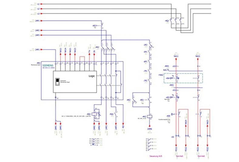
Als flexibler Dienstleister beschäftigen wir uns mit einer Vielzahl an Themen rund um die Automatisierung im Maschinen- und Anlagenbau. Ob als neu geplante Maschine oder Retro-Fit einer bestehenden Prozessanlage – wir entwickeln eine kundenspezifische Automatisierungslösung. In der Hardware-Projektierung zeichnen wir Stromlauf- und Fluidpläne (PLAN Electric P8, Fluid). Darüber hinaus bieten wir ein Routing für Kabelkonfektionierung (smart wiring) an und konstruieren 3D-Schaltschränke (Pro Panel). Für die individuelle Software können wir zur Entwicklung der Steuerungsalgorithmen (SPS) mit Siemens TIA Portal und Codesys umgehen. Weiterhin gehören die Fertigung von Schaltschränken, die Vor-Ort-Installation von Aktoren und Sensoren sowie die Inbetriebnahme der gesamten Steuerung zu unserem Leistungsprofil. Dabei halten wir während der Projektumsetzung mit allen Beteiligten Kontakt, stimmen Terminpläne ab und sorgen für ein gutes Flair. Zum Projektabschluss gehört für uns selbstverständlich eine gemeinsame Projektauswertung, um eine zukünftige Zusammenarbeit noch effektiver zu gestalten.
soft4automation GmbH
Am Wüsteberg 3
01723 Kesselsdorf
+49 35204 23 97 27
post@soft4automation.de
www.soft4automation.de



